Company Profile
ABOUT SOHWA
We have been established for over 30 years.
We initially machined all kinds of parts by CNC lathe.

Business Philosophy

Immersed in the processing industry for three decades, in addition to upgrading technology continuously,
we believe that the most important business philosophies are Quality, Innovation, and Responsibility.

“Quality”
Quality is the most important key in both the procedure and the finished product. Only the best quality can create the highest value.
“Innovation”
With the rapid advancement of technology, continuous innovation is necessary to ensure excellence. For machining technology and machinery, innovation is the only law of survival.
“Responsibility”
Business responsibility is not only related to the product quality, customers, and employees, but also to the society.
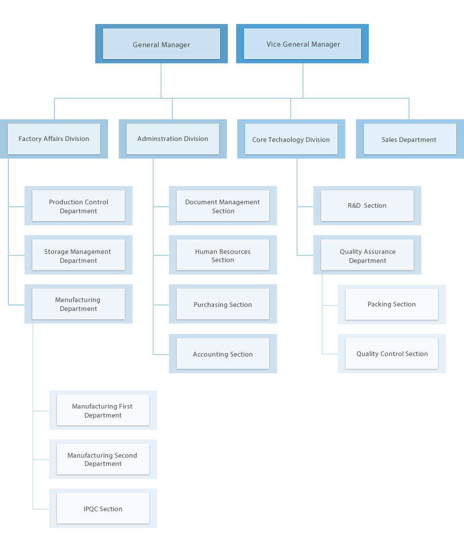
Organization